This guide walks you through setting up overtime policies in Hero Schedule.
Video
This video explains the concepts regarding Overtime Policy Setup in Hero Schedule.
Configuring the Overtime Policy:
- Go to Menu > Organization Setup > Fair Labor Standards. Navigate to the Overtime Policies tab.
- Click on the + ADD OVERTIME POLICY button
- Policy Name: Give your policy a descriptive name (e.g., "Patrol").
- Date Period: Choose a preset or select Manual Entry.
- Days in Period: Select the FLSA work period length (14 or 28 days).
- First Day of Any Period: Choose a starting date for the policy. This can be a past or future date. It is usually the first day of a pay period.
- Policy Applies to: select Schedule View Grouping, then select the groups this policy applies to (e.g., specific shifts or teams).
- Exclude Activities: Exclude any activities that shouldn't count towards overtime (e.g., contract work).
- Exclude Overtime Categories: Exclude specific overtime categories from the calculation (e.g., on-call hours).
- Qualified Time Off Accounts: Choose time-off accounts that shouldn't reduce total worked hours (e.g., comp time, funeral leave).
Setting Up Overtime Rules:
- You can create multiple rules and rearrange them as needed.
- Each rule defines how overtime hours are handled based on employee selections and hours worked.
- Tips:
Sequence: The order of your overtime rules is important! They are processed one by one, from top to bottom.
- Employee Choice: The "Selected Account" setting lets you create rules that only apply when an employee makes a specific overtime choice. For example, you could have one rule for employees who choose Overtime Pay and another for those who choose Comp Time.
- Applying to All Hours: If you need a rule to apply to all hours worked within the FLSA work period (regardless of the employee's overtime selection), choose "(any)" in the "Selected Account" setting.
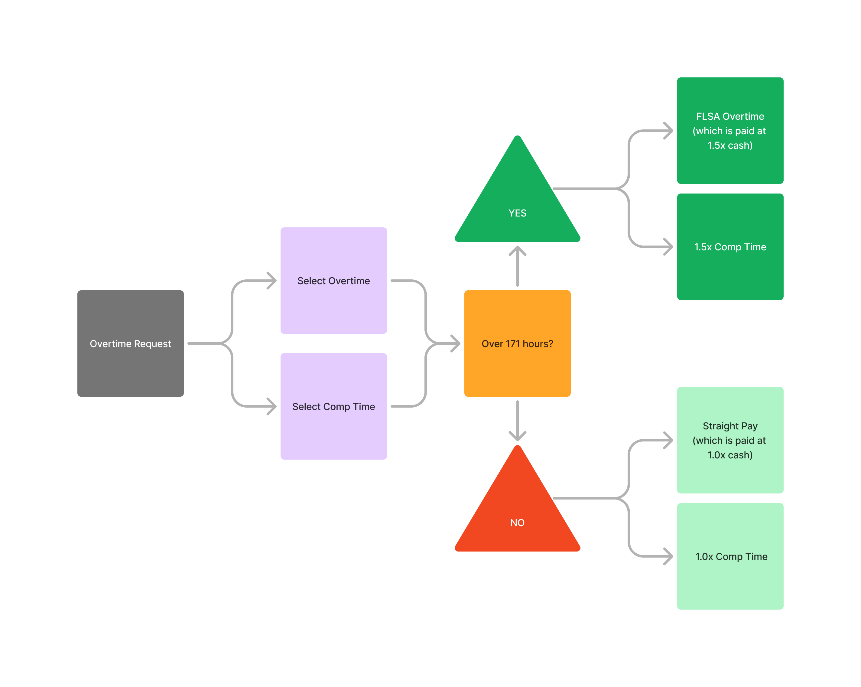
Example Rule for Select Overtime:
- Hours Worked: Any hours worked over 171 hours.
- Selected Account: Select Overtime
- Multiplier: x1
- Add to Account: FLSA Overtime (or whatever name you selected for that account)
- Result: Any Overtime Request hours that an employee selected Select Overtime for and who works over 171 hours will be placed into FLSA Overtime, and payroll will pay this out at time-and-a-half pay rate.
Example Rule for Select Comp Time:
- Hours Worked: Any hours worked over 171 hours.
- Selected Account: Select Comp Time
- Multiplier: x1.5
- Add to Account: Comp Time
- Result: Any Overtime Request hours that an employee selected Select Comp Time for and who works over 171 hours will be placed into Comp Time.
Example Rule for (any):
Note: this would be necessary for any agencies who have overtime scheduled into their employee's regular pattern. For this example with 171 hours, if an employee was scheduled for 180 hours in that work period, this would help catch those extra 9 hours in that work period.
- Hours Worked: Any hours worked over 171 hours.
- Selected Account: (any)
- Multiplier: x1
- Add to Account: FLSA Overtime
- Result: Any non-overtime hours worked (such as regularly scheduled hours) that go over 171 hours will be placed into FLSA Overtime.

Understanding Unqualified Overtime:
- Unqualified overtime covers situations where an employee works overtime but doesn't reach the threshold (e.g., 171 hours) to qualify for the standard overtime rule.
- You can set up rules to handle unqualified overtime and ensure employees are paid appropriately.
- Typically, this would be paid out at either:
- Straight Pay for those hours that were designated as Select Overtime
- Comp Time at a 1.0x multiplier if Select Comp Time was chosen
- Tip: Have you set up overtime rules with minimum hour requirements? If an employee submits an Overtime Request but hasn't met those minimums (e.g., due to taking time off), those hours are considered "Unqualified Overtime." You can create specific rules to manage these situations, ensuring these hours are tracked and compensated appropriately, perhaps at a different rate or using a different account than your standard overtime.
This screenshot visualizes the above example:

Key Concepts:
- FLSA Overtime: Overtime that should be paid out at a premium rate (typically time and a half) according to the Fair Labor Standards Act.
- Comp Time: Time off accrued in lieu of overtime pay.
- Straight Pay: Regular pay rate for hours worked.
Flowchart Explanation:
This flowchart in the video illustrates how overtime requests are processed based on employee selections and whether they meet the qualified hours threshold.

Need Help?
If you have questions or need assistance setting up your overtime policies, submit a support ticket at https://help.heroschedule.com/.
Was this article helpful?
That’s Great!
Thank you for your feedback
Sorry! We couldn't be helpful
Thank you for your feedback
Feedback sent
We appreciate your effort and will try to fix the article